分享成功

“饿瘦和运动瘦的区别”引热议!有网友发愁了?减肥专家说……

月22日,“体重管理”相关话题

再上热搜第一!



饿瘦和运动瘦的区别是什么?

不少网友感慨:

明明知道有区别

却是既管不住嘴又不想动



当我们把这个问题交给DeepSeek,仅在“健康影响差异”这一点上,它给出的看法是——

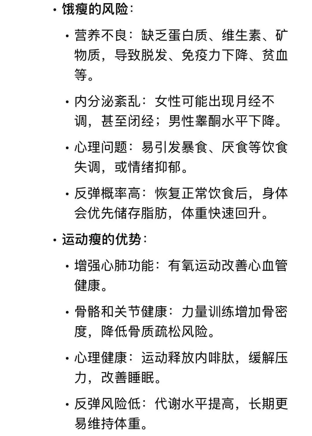
据生命报道消息,首都医科大学附属北京朝阳医院营养科主任、减重医生贾凯表示,想要快速瘦下来,最终的方法还是少吃,限制热量的摄入。
举例说明,平时慢跑1小时,大约消耗600千卡左右的能量,而600千卡其实就是一包炸薯条。
贾凯表示,对于想要减肥却又管不住嘴的人群,吃包薯条可能就是3分钟的事,却需要1个小时才能消耗掉,从这个效率看,想要真正的瘦下来,还是应该努力把嘴管住。

但有研究尝试让一群人只运动不少吃,结果发现,这组人3个月体重只减轻了1斤,但是他们的腰围减了3.1厘米。
“丁香医生”发文称,很多同类型研究都有相似的发现,运动即使体重不变,维度都会有较大的改善,甚至还能改善胰岛素抵抗、空腹血糖,效果让人刮目相看。
如果你追求的是体重秤上的数字变小,那饿瘦看起来会更高效。但如果你真的是想要减肥、变瘦、显身材,运动能带来扎实的效果。

一组每天少吃500大卡热量而不运动,另一组每天通过运动消耗500大卡热量(约1小时)而不少吃
这一观点也得到了营养师顾中一的认可,如果你只追求短期快速降低体重数字,那少吃效果更快,但从长期健康减重角度还是劝你运动,毕竟减肥从来不是一时的事,而是一种生活方式。


近些年,许多明星都推荐过自己的减肥食谱,并引发大量效仿。
中南大学湘雅三医院营养科主任刘敏表示,明星为了在短时间内呈现更好的上镜效果,采取的饮食模式都比较极端,大部分都需要专业人士参与,盲目模仿易营养不良,基础代谢降低,肌肉含量流失,易反弹,导致越减越难、越减越弹。
刘敏建议,最健康稳妥的方式就是在平衡膳食的基础上减少热量摄入,做到吃动平衡。饮食方面注意以下几点:
1、不吃高糖食物,比如含糖饮料、甜品、奶茶、蛋糕或者甜度较高的水果等。
2、少油、少盐、适量吃坚果(因为坚果的能量比较高),像麻辣烫、辣条这样的高热量食物不要吃。
3、每顿饭吃到七分饱即可,吃饭按照“先吃菜,再吃蛋白质,最后吃主食”的顺序。
4、吃饭时要细嚼慢咽,一口主食至少嚼5下,不要汤泡饭,待有饱腹感后就放下筷子。

需要注意的是,减重速度并非越快越好。世界卫生组织建议,非专业人员指导的自行减重,平均每周下降不超过0.5~1千克。养成良好的饮食方式,再搭配积极锻炼,这样才能健康地瘦下来。


饿瘦或者运动瘦

你有什么经验要分享吗——



来源:生命时报、科普中国、丁香医生、营养师顾中一、网友评论等

本文来自网友发表,不代表本网站观点和立场,如存在侵权问题,请与本网站联系删除!
热门评论
  • 招财猫+聚宝盆 LV15 贵妃
    2楼
    要想身材好,还是要管住嘴,多运动,才不会有副作用和反弹。其他乱七八糟的减肥就不要尝试了,反弹不说,对身体健康也带来了影响,最终失败收场。
    3-23 18:30 · 内蒙古
    2 回复
  • 辉辉姐 LV12 昭仪
    3楼
    明白该怎么了管理自己的身重
    3-23 19:02 · 安徽
    1 回复
  • 大梅姐 LV10 修仪
    4楼
    管住身材管住嘴,迈开腿多运动身体更棒
    3-24 06:26 · 内蒙古
    1 回复
打开通辽团 APP,查看全部7条评论
你的热评
游客
发表评论
最热本地圈
  • #今日分享##心情留言卡#今后就做个安静的哑巴,摆好自己的位置,管好自己的脾气,言多必失,少言让生活变的安静,也让自己变的平静,与其诉说不如闭嘴,与其争辨不如保持沉默。当你感到累的时候,尽量少说话,沉默不是没有情绪,而是没有再说的意义,唯有沉默,是给自己最后的体面。

    天秤1002

    4
  • #美好的一天从发通辽圈开始#🎵🎆🌸️早安各位,美好的心情从我的问候开始。 今天是2025年12月13日,星期六,农历十月廿四,今日天气晴,西北风3级,最低气温-16度,最高气温-5度。 今日微语:一寒一暖多变天,一字一句祝平安,一心一意送温暖,真心祝福在每天,愿你我在秋收冬藏的日子里,大吉大利,心想事成,万事如意!早安愉快哦!

    天秤1002

    4
  • #今日分享#​​🎵🎆🌸️五行穿衣指南 星期六 2025年12月13日 十月廿四    丙辰日 1穿白色上衣较好,辰为土,土生金,金为白色和浅色,大环境生你的意思,办事易成,开心轻松。 2次吉,黄色,土色,为比肩,与人合作共分利益。 3穿绿色,为木,木克土,克者为财,做事较累,但能得到收获。 4穿红色、粉色、紫色,为火,火生土,你去生大环境,万事较累。 5不宜黑色上衣,为水,土克水。大环境克你,万事成效差。

    天秤1002

    3
  • #心情留言卡#心怀美好,人间皆是浪漫。与时光并行,不问花开几许。唯愿岁月无恙,生活简单自在,愿我们常生喜悦,自在欢愉。

    天秤1002

    3
  • #心情留言卡#人生选择,需要智慧! 选对老师,智慧一生; 选对圈子,顺遂一生; 选对行业,成就一生; 选对朋友,快乐一生; 选对伴侣,幸福一生。 金钱,用对了地方,才有价值; 用错了地方,就是深渊。 时间,珍惜了,就是黄金; 虚度了,就是流水。 人生,用心了,才是过生活; 不用心,就只是活着。 人生重要的,是健康和心态! 健康,是生活的前提, 健康在,一切都有意义, 健康无,一切都是云烟。 心态,是幸福的关键,乐观勇敢, 取悦自己,心态好,一切都好。

    王根源

    2
  • #每日打卡#早安!

    王根源

    2
  • 半夜不睡觉 就为签个到 天天都如此 是不是可笑 以前不知道 现在全明了 不是不想睡 而是睡不着 年龄已增大 身体不服老 每天都上班 贪黑又起早 想想为什么 问题挺费脑 别管那么多 只因心态好 富贵皆如云 钱财似水漂 生活要充实 不虚头巴脑 每天都走路 也能去过桥 放眼观世界 处处风景好 通辽团朋友 记得要签到

    执着坚守

    2
  • #每天一条通辽圈#​​🎵🎆🌸️12🈷12日未来48小时天气预报 今天夜间到明天白天:科左后旗、库伦旗、奈曼旗小雪转多云,其余地区多云转晴,霍林郭勒、扎鲁特旗西北风3-4级,其余地区西南风转西北风3-4级;市区最低气温:-13℃,最高气温:-5℃。 明天夜间到后天白天:晴,霍林郭勒、扎鲁特旗西北风3-4级,其余地区西北风转西南风3-4级;市区最低气温:-16℃,最高气温:-3℃。 ​

    天秤1002

    1
热点推荐

安装应用

免费下载通辽团
这是app专享内容啦!
你可以下载app,更多精彩任你挑!
绑定手机才能继续哦!
绑定手机账号更安全哦!
绑定手机才能继续哦!
绑定手机账号更安全哦!